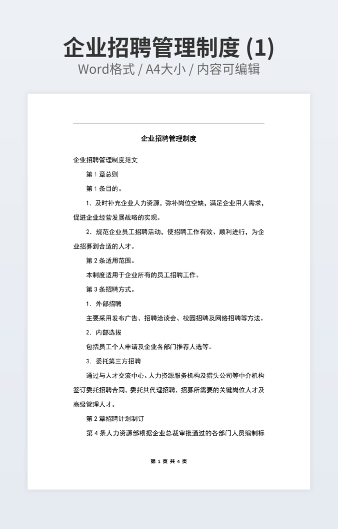
制作合同要掌握的技巧,不看后悔!

2023-12-29 17:05:02
如果你经常会用到合同,并且也有参与合同制作,那么今天分享的技巧对你肯定有帮助,一定要学习掌握,制作合同更轻松!
1、制表位下划线
如下图所示,怎么样快速制作出图中的下划线呢?
1)选中文本内容,接着双击标尺位置(在哪个位置双击,就代表下划线的长度);
2)在弹出来的制表位页面上选择第四个引导符,点击确定。
3)在文档中,光标分别定位在每个文本后面,按下tab键就可以快速生成下划线。
2、空格替换下划线
如图所示,在制作的时候会留出空格,最后添加上下划线即可,那么怎么快速将空格替换为下划线呢?
1)选中文本内容,按下快捷键Ctrl+H,打开查找和替换对话框。
2)查找的内容中输入:(空格){2,};在替换内容中点击格式-字体-下划线线型,选择第一种下划线。
3)勾选使用通配符,点击全部替换即可。
3、分栏设置盖章部分
在合同的结尾,通常都会设置甲方乙方的盖章位置,如图这样分成两栏应该如何设置?
1)先设置好甲方乙方的内容到文档末尾。
2)接着选中要分栏的内容,点击布局-分栏-两栏,点击确定即可。
以上就是制作合同必备的三个技巧,有了这三个方法,可以分分钟搞定合同排版!

 


如需转载请注明源网址:http://www.ezhuanhuan.cn/article/1225.html

AIPPT

手机版

AI一键生成PPT

扫一扫下载APP

收藏

咨询

精品办公网是一家专注办公创意模板下载的网站,涵盖10万套行业优质精品PPT模板简历模板Word模板、Excel模板、素材等,集办公设计模板于一体,下载办公创意设计模板就选精品办公!

确定 取消